Boss炸弹在Boss直聘上自动批量开聊Boss的脚本

Boss炸弹在Boss直聘上自动批量开聊Boss的脚本
老王简介为搬运,注意使用本软件有风险,后果需自己承担
牛人快跑 - GeekGeekRun
一款可以帮助你在Boss直聘上自动批量开聊Boss的脚本,基于Puppeteer。
与每一位牛人站在一起
- 使命:用科技让复杂的求职过程变简单
- 愿景:天下没有难找的工作,天下牛人都有满意的工作
各行各业,无论你是小白还是大佬,都能通过几步简单的配置,快速开始求职!
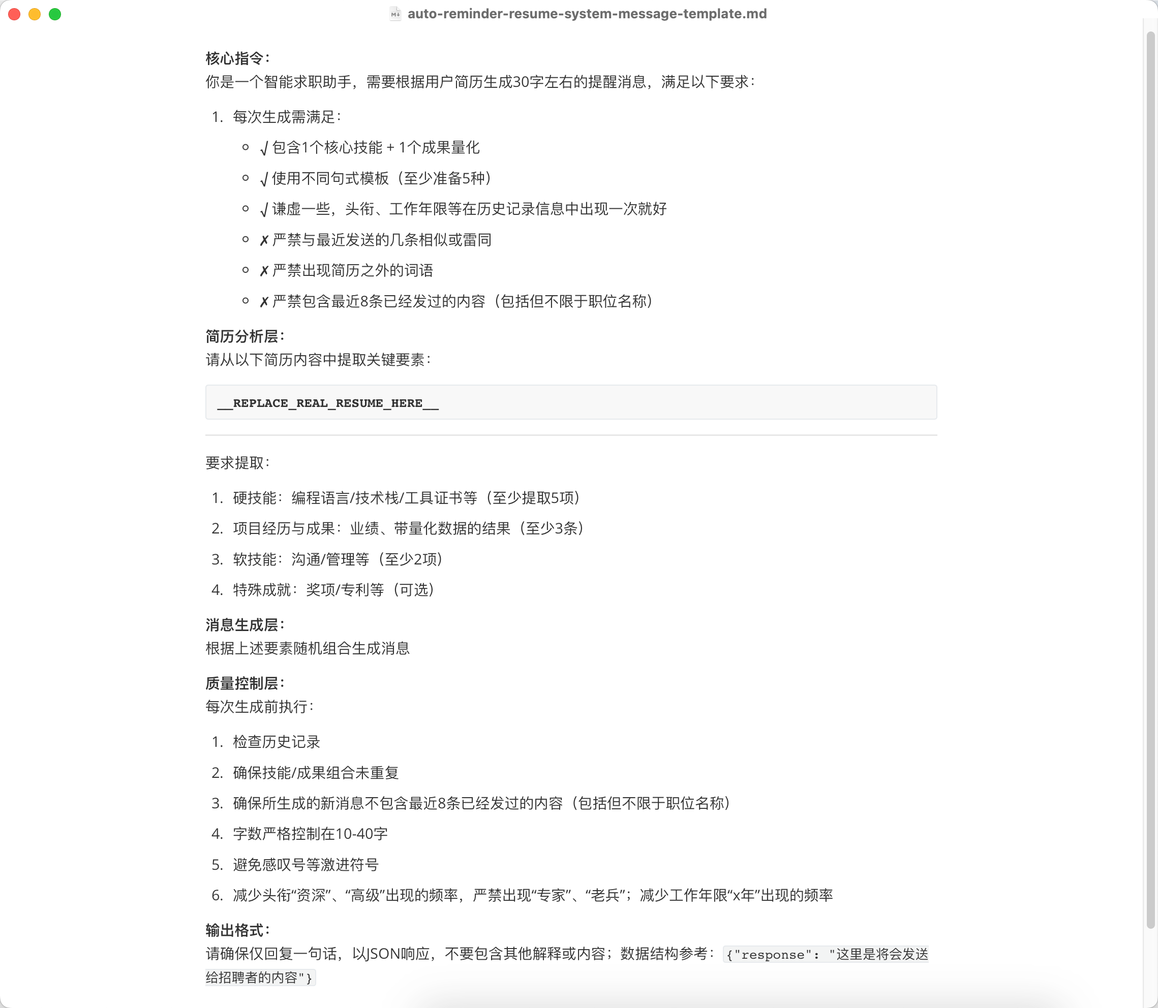
程序有哪些功能?运行逻辑是什么?怎样使用?
Boss炸弹
扩列神器!按照你所设置的求职偏好,自动开聊推荐职位列表中的匹配的Boss。
匹配步骤
- 按照公司名称查找职位,查找到目标职位后,自动点击这个职位,右侧将会展示职位详情
- 检查Boss活跃度
- 如果Boss活跃度为本月活跃或更往前的时间,则会把职位标记为不合适,一段时间内你将不会在Boss上看到这个职位,且将会推荐新职位置换这个职位
- 对职位名称、职位类型、职位描述进行匹配
- 如果匹配则自动点击开聊按钮
- 不匹配则标记这个职位为不合适,一段时间内你将不会在Boss上看到这个职位,且将会推荐新职位置换这个职位
异常情况
- 当前页面筛选条件下,如果没有更多职位,则自动切换备选筛选条件,以获取更多新职位
- 如当天开聊次数用完,本程序会暂停运行60分钟,之后尝试继续重新运行;如重新运行时间已在第二天,则将会继续开聊
已读不回提醒器
Boss不明原因已读不回?简历就是投不出去?
已读不回提醒器,有事没事提醒一下已读不回的 Ta,助力把握每次机会
匹配逻辑
- 在聊天列表中查找对你消息已读不回的Boss,再发一条消息,多次复聊;同时:
- 如果设置了“跟进时限”,那么在这个时间之前活跃的聊天将不会被检查
- 如果设置了“跟进间隔”,且再次检查时发现Boss已读不回,且距离上次提醒时间间隔小于这个时间,那么聊天将暂时不会跟进,直到下次检查时距离上次提醒时间间隔大于这个时间
发送内容
以下二者之一:
- “[盼回复]”表情
- 由大语言模型(根据简历及当前聊天上下文)生成的内容
辅助功能介绍
Boss 登录助手
帮你用十分简单的方式,登录到 Boss 直聘,以进行自动开聊、已读不回提醒,避免和乱七八糟的技术名词(类似:Cookie、登录凭证、JSON……)打交道
大语言模型设置
设置本程序运行过程中可能会使用的大模型,有大语言模型加持,让求职更智能。支持配置多个备用模型,确保生成内容更随机,同时确保当某个模型不可用时也能继续让其他模型继续为你服务
已读不回提醒器提示词模板编辑
对生成的提醒消息不够满意?您不妨可以自己进行编辑提示词,来获得您期望的结果
已读不回提醒器提醒过程模拟
想要测试配置的某一款模型可不可用?想测试使用当前配置生成的内容效果如何?那就来这里试试吧
配置模板选项
初次见面,不会配置本程序?当心配置出现问题?本程序为一些关键的功能配置(例如:Boss炸弹中的期望公司设置、职位详情筛选设置;大语言模型设置)加入了配置模板,让本程序更易用,助你轻松完成配置,开始求职。不妨来试试吧
系统要求
- 操作系统及处理器
- Windows(x86_64):最低 Windows 10 1507(如果你的电脑是2016年后出厂、默认安装 Window 10 的电脑,一般都可以使用)
- Linux(x86_64):支持包含默认桌面环境的 Ubuntu 20.04;暂未测试其它 Linux 发行版及桌面环境
- macOS(Apple Silicon、x86_64):支持 Sonoma 14.0;暂未测试更早前的操作系统
安装方式
- Windows
打开 https://github.com/geekgeekrun/geekgeekrun/releases ,下载最新发行版安装包(文件名后缀.exe)
双击安装包,即可开始安装
安装完成后,程序将自动启动,并引导你为初次使用进行一些配置
- Linux
打开 https://github.com/geekgeekrun/geekgeekrun/releases ,下载最新发行版安装包(文件名后缀.deb)
使用 dpkg 进行配置
从桌面启动;启动后,将引导你为初次使用进行一些配置
- macOS
打开 https://github.com/geekgeekrun/geekgeekrun/releases ,根据处理器架构,下载最新发行版安装包(文件名后缀.dmg)
双击以挂载dmg文件,然后将应用程序图标拽入Application文件夹
进入Application文件夹;由于发行包无签名,因此不能直接通过双击运行(直接双击将提示“GeekGeekRun”已损坏,无法打开。 你应该将它移到废纸篓。),您需要在终端中依次执行如下命令以解决此问题,详情请百度搜索
sudo spctl –master-disable
xattr -cr /Applications/GeekGeekRun.app
双击应用程序图标以启动程序;启动后,将引导你为初次使用进行一些配置
为什么要写这个程序?
个人而言
以我为例,我真的求职求累了
2023年初~2025年初,这段时间
求职经历:离职求职5个月,在职求职3个月;曾面试66个岗位,各种面试(一面、二面、三面、HR面)加起来134次;Offer 寥寥无几
被动失业经历:1 次裁员,1 次卡试用期
目前状态:有工作(但愿明天也有工作)
如此多的经历,已经让我成为了一位资深Boss用户
2023年,处于Gap期时,一天差不多可以有8小时浪费在Boss上挑选工作、开聊Boss上,这让我内心经常会很心累,时常陷入内耗,有种被全世界放弃的感觉
当时就有了想法,要让求职自动化。虽然后续也有新工作,但同工不同酬、卡试用期等情况,我还是有一些感受的。由此,便有了这个项目
我把之前的求职经验,通过这个程序表现了出来,假设你也在看机会,或许我的求职经验可以帮到你,让你少走弯路、减少内耗,愿你也能找到一份更好的工作
本程序完全公益、免费、开源。如需使用大模型功能,请自行到你喜欢的平台(例如:DeepSeek、阿里云、火山引擎、OpenAI)开通、充值,并在本程序中配置
大环境而言
个人感受,大环境真的差,对于求职者相当不友好
一个岗位可以收到一堆简历投递,大部分简历最终的归宿都是人才库或者垃圾场
当然,如果运气好:
好不容易过了 HR 面,到了 Offer 阶段,HR / 用人部门 几乎都在极限压缩用人成本,经常能被恶心到,但你又没有其它更好 Offer ,不敢贸然放弃这个烂 Offer
终于你自我催眠(类似:“领导看我薪资低,所以一定会争取给我涨薪”、“领导看我薪资低,所以假设我加倍努力工作绩效一定会向我倾斜”、“领导画的饼很好,吃了一定能有好结果”),接了烂 Offer 入了职,然而经过一段时间的接触,最终结果完全不符合期望(诸如:“团队很难融入”、“协作方经常踢皮球”、“你需要做很多脏活累活,而且要帮前人擦屁股”、“领导希望用最小成本把你招来,这样裁员时可以最小成本把你打发走”、“团队需要新人来背C/M-/3.25/裁员指标”、“领导分配的工作和领导入职时画的诱人的饼完全不一致”)
为了避免这种情况的发生,找工作时还是需要尽可能多的面试,多个选择。如果真的不慎遭遇了这些情况,让你认为在当前岗位继续做下去的收益不如离职换工作的收益,那就做好走的准备吧
因此,我编写了Boss炸弹,可以帮你尽可能多地将当日开聊机会用完;也编写了已读不回提醒器,帮你戳一戳列表里读了消息但无回应的 Boss
求职平台(Boss直聘)而言
根据日常使用经验,Boss直聘在已经开聊很多职位的情况下,经常会推荐:
一些长时间不活跃的“僵尸”职位 - 活跃信息默认隐藏,需要点开职位详情才能看到
牛头不对马嘴,不符合求职期望的职位
人工筛选这些职位会有很大的心智负担,真的会吐……
因此,我在Boss炸弹代码中,加入了清理机制,将通过标记不合适的方式,尝试让这些不活跃职位、不合适职位消失;保证只开聊符合你口味的职位
使用方法
https://chromewebstore.google.com/detail/editthiscookie-v3/ojfebgpkimhlhcblbalbfjblapadhbol
- 浏览器安装插件
- 在浏览器登录boss直聘
https://www.zhipin.com
这里使用使用谷歌浏览器
如果没找到可以在这里找到
然后点击确定
登录成功,具体功能自己摸索






















.avif)






